AI大模型学习
1、环境搭建
2、Embedding与向量数据库
3、RAG技术与应用
4、RAG高级技术与实践
5、LlamaIndex知识管理与信息检索
6、基于LlamaIndex开发的中医临床诊疗助手
7、LangChain多任务应用开发
8、Function Calling与Agent 智能体
9、Agent应用与图状态编排框架LangGraph
10、基于LangGraph实现智能分诊系统
11、MCP应用技术开发
12、AI 应用开发新范式 MCP 技术详解
13、基于LangGraph的多智能体交互系统
14、企业级智能分诊系统RAG项目
15、LangGraph与Agno-AGI深度对比分析
16、AgentSkill详解
本文档使用 MrDoc 发布
-
+
首页
16、AgentSkill详解
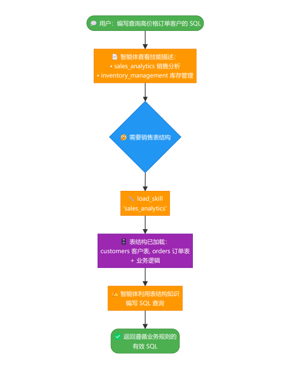
## Agent Skills  ### 一、MCP 之后,我们还需要什么? MCP(Model Context Protocol)由 Anthropic 团队提出,其核心设计理念是标准化智能体与外部工具/ 资源的通信方式。想象一下,你的智能体需要访问文件系统、数据库、GitHub、Slack 等各种服务。传 统做法是为每个服务编写专门的适配器,这不仅工作量大,而且难以维护。MCP 通过定义统一的协议规 范,让所有服务都能以相同的方式被访问。 MCP 的设计哲学是"上下文共享"。它不仅仅是一个远程过程调用协议,更重要的是它允许智能体和工具 之间共享丰富的上下文信息。让我们回顾一个典型的 MCP 使用场景: ```python from langchain.agents import create_agent from langchain_openai import ChatOpenAI from langchain_mcp_adapters.client import MultiServerMCPClient client = MultiServerMCPClient( { "db-emp": { "transport": "stdio", "command": "python", "args": ["database_mcp_server.py"], } } ) # 一次性加载 MCP Server 所有的工具(动态发现) tools = await client.get_tools() model = ChatOpenAI(model="gpt-5") # ReAct Agent agent = create_agent( model, tools ) result = agent.invoke("查询员工表中薪资最高的前10名员工") ``` 这段代码工作得很好,智能体成功连接到了数据库。但当你尝试处理更复杂的任务时,会发现一些微妙 的问题: ```python # 一个更复杂的需求 response = agent.invoke( """ 分析公司内部谁的话语权最高? 需要综合考虑: 1. 管理层级和下属数量 2. 薪资水平和涨薪幅度 3. 任职时长和稳定性 4. 跨部门影响力 """ ) ``` 这个任务需要执行多次数据库查询,每次查询的结果会影响下一次查询的策略。更关键的是,它需要智 能体具备领域知识:知道如何衡量"话语权",知道应该从哪些维度分析数据,知道如何组合多个查询结果 得出结论。 此时,你会遇到两个根本性的问题: **第一个问题是上下文爆炸**。为了让智能体能够灵活查询数据库,MCP 服务器通常会暴露数十甚至上百个 工具(不同的表、不同的查询方法)。这些工具的完整 JSON Schema 在连接建立时就会被加载到系统提 示词中,可能占用数万个 token。据社区开发者反馈,仅加载一个 Playwright MCP 服务器就会占用 200k 上下文窗口的 8%,这在多轮对话中会迅速累积,导致成本飙升和推理能力下降。 **第二个问题是能力鸿沟**。MCP 解决了"能够连接"的问题,但没有解决"知道如何使用"的问题。拥有数据 库连接能力,不等于智能体知道如何编写高效且安全的 SQL;能够访问文件系统,不意味着它理解特定 项目的代码结构和开发规范。这就像给一个新手程序员开通了所有系统的访问权限,但没有提供操作手 册和最佳实践。 这正是 **Agent Skills** 要解决的核心问题。2025年初,Anthropic 在推出 MCP 之后,进一步提出了 Agent Skills 的概念,引发了业界的广泛关注。有开发者评论说:"Skill 和 MCP 是两种东西,Skill 是领域 知识,告诉模型该如何做,本质上是高级 Prompt;而 MCP 对接外部工具和数据。" 也有人认为:"从 Function Call 到 Tool Call 到 MCP 到 Skill,核心大差不差,就是工程实践和表现形式的优化演进。" 那么,Agent Skills 到底是什么?它与 MCP 有何本质区别?两者是竞争关系还是互补关系?。 ### 二、什么是 Agent Skills? #### 2.1 Agent Skills 基本概念 **Agent Skills** 是一种轻量级的开放格式,用于通过专业知识和工作流扩展 AI 智能体的能力。与 MCP 服 务器需要运行代码服务不同,一个"技能"(Skill)在形式上就是一个结构化的文件夹。其核心是一个名为 SKILL.md 的文件,包含了元数据(如名称和描述)以及告知智能体如何执行特定任务的详细指令。 Skill 为智能体打包领域专业知识和程序知识。 标准的目录结构如下: ```python my-skill/ ├── SKILL.md # 核心文件:元数据+指令 ├── scripts/ # 可选:该技能专属的可执行代码 ├── references/ # 可选:技术文档,领域知识参考 └── assets/ # 可选:模板、静态资源 ``` 为了支持复杂的任务,除了核心的 SKILL.md ,Skill 文件夹还可以包含以下可选目录: - scripts/ :包含该技能专属的自动化脚本(如 Python、Bash 或 Node.js)。当某些任务通过纯 Prompt 难以稳定实现,或者需要进行复杂的数值计算、文件处理时,Agent 可以直接运行这些脚 本。 - references/ :存放该领域的专业文档、API 手册、技术标准或常见问题解答(FAQ)。Agent 会 在需要时按需读取这些参考资料,这既能保证专业性,又避免了将所有知识硬编码在提示词中。 - assets/ :存放各种静态资源,例如配置模板、数据文件、用于对比的示例图像或预定义的 JSON - Schema。这些资源为 Agent 提供了执行任务所需的"原材料"。 如果说 MCP 是一个个独立的工具,那么 Skill 就是一个工具箱——里面不仅装有工具,还附带了详细的 使用说明书( SKILL.md )。 Agent Skills 开放标准:[https://agentskills.io/home](https://agentskills.io/home "https://agentskills.io/home") #### 2.2 为什么需要 Agent Skills? 随着智能助手的能力日益增强,但往往缺乏可靠完成实际工作所需的上下文信息。技能模块通过赋予助 手按需加载程序化知识及企业、团队和用户专属上下文的能力,有效解决了这一问题。具备技能集的智 能助手可根据当前任务动态扩展功能。 - 技能开发者:一次构建能力,即可部署至多个智能体产品。 - 兼容智能体:技能支持让终端用户开箱即可赋予智能体新能力。 - 团队与企业:将组织知识封装为可移植、版本控制的知识包。 #### 2.3 核心设计理念 **Agent Skills 是一种标准化的程序性知识封装格式。**如果说 MCP 为智能体提供了"手"来操作工具,那么 Skills 就提供了"操作手册"或"SOP(标准作业程序)",教导智能体如何正确使用这些工具。 这种设计理念源于一个简单但深刻的洞察:**连接性(Connectivity)与能力(Capability)应该分离**。 MCP 专注于前者,Skills 专注于后者。这种职责分离带来了清晰的架构优势: - **MCP 的职责**:提供标准化的访问接口,让智能体能够"够得着"外部世界的数据和工具 - **Skills 的职责**:提供领域专业知识,告诉智能体在特定场景下"如何组合使用这些工具" 用一个类比来理解:MCP 像是 USB 接口或驱动程序,它定义了设备如何连接;而 Skills 像是软件应用程 序,它定义了如何使用这些连接的设备来完成具体任务。你可以拥有一个功能完善的打印机驱动 (MCP),但如果没有告诉你如何在 Word 里设置页边距和双面打印(Skill),你仍然无法高效地完成 打印任务。 #### 2.4 Agent Skills 的优势 - 自文档化 (Self-documenting):开发者和用户都可以直接阅读 SKILL.md ,轻松理解其逻辑。 - 可移植性 (Portable):基于文件系统,可以在不同的智能体平台(如 Claude Code, Cursor 等)之 间无缝迁移。 - 低门槛:只要你会写 Markdown 和简单的脚本,你就能为 Agent 创造一项新技能。 - 高效性:通过渐进式披露机制,在保持强大功能的同时最小化上下文占用。 - 模块化:技能可以独立开发、测试和分发,便于团队协作和知识积累。 #### 2.5 渐进式披露:破解上下文困境 Agent Skills 最核心的创新是渐进式披露(Progressive Disclosure)机制。这种机制将技能信息分为三 个层次,智能体按需逐步加载,既确保必要时不遗漏细节,又避免一次性将过多内容塞入上下文窗口。  **第一层:元数据(Metadata)** 在 Skills 的设计中,每个技能都存放在一个独立的文件夹中,核心是一个名为 SKILL.md 的 Markdown 文件。这个文件必须以 YAML 格式的 Frontmatter 开头,定义技能的基本信息。 ```python --- name: Anthropic Brand Style Guidelines description: Anthropic's official brand colors and typography… --- ``` 当智能体启动时,它会扫描所有已安装的技能文件夹,**仅读取每个 SKILL.md 的 Frontmatter 部分**,将 这些元数据加载到系统提示词中。根据实测数据,每个技能的元数据仅消耗约100 个 token。即使你安 装了 50 个技能,初始的上下文消耗也只有约 5,000 个 token。 这与 MCP 的工作方式形成了鲜明对比。在典型的 MCP 实现中,当客户端连接到一个服务器时,通常会 通过 tools/list 请求获取所有可用工具的完整 JSON Schema,可能立即消耗数万个 token。 **第二层:技能主体(Instructions)** 当智能体通过分析用户请求,判断某个技能与当前任务高度相关时,它会进入第二层加载。此时,智能 体会读取该技能的完整 SKILL.md 文件内容,将详细的指令、注意事项、示例等加载到上下文中。 此时,智能体获得了完成任务所需的全部上下文:数据库结构、查询模式、注意事项等。这部分内容的 token 消耗取决于指令的复杂度,通常在 1,000 到 5,000 个 token 之间。 **第三层:附加资源(Scripts & References)** 对于更复杂的技能, SKILL.md 可以引用同一文件夹下的其他文件:脚本、配置文件、参考文档等。智能 体**仅在需要时才加载这些资源。** 例如,一个 PDF 处理技能的文件结构可能是: ```python skills/pdf-processing/ ├── SKILL.md # 主技能文件 ├── parse_pdf.py # PDF 解析脚本 ├── forms.md # 表单填写指南(仅在填表任务时加载) └── templates/ # PDF 模板文件 ├── invoice.pdf └── report.pdf ``` 在 SKILL.md 中,可以这样引用附加资源: - 当需要执行 PDF 解析时,智能体会运行 parse_pdf.py 脚本 - 当遇到表单填写任务时,才会加载 forms.md 了解详细步骤 - 模板文件只在需要生成特定格式文档时访问 这种设计有两个关键优势: 1. 无限的知识容量:通过脚本和外部文件,技能可以"携带"远超上下文限制的知识。例如,一个数据 分析技能可以附带一个 1GB 的数据文件和一个查询脚本,智能体通过执行脚本来访问数据,而无需 将整个数据集加载到上下文中。 2. 确定性执行:复杂的计算、数据转换、格式解析等任务交给代码执行,避免了 LLM 生成过程中的不 确定性和幻觉问题。 3. 渐进式披露的效果:从 16k 到 500 Token 社区开发者分享的实践案例充分证明了渐进式披露的威力。在一个真实场景中: - 传统 MCP 方式:直接连接一个包含大量工具定义的 MCP 服务器,初始加载消耗16,000 个 token - Skills 包装后:创建一个简单的 Skill 作为"网关",仅在 Frontmatter 中描述功能,初始消耗仅 500 个 token 当智能体确定需要使用该技能时,才会加载详细指令并按需调用底层的 MCP 工具。这种架构不仅大幅降 低了初始成本,还使得对话过程中的上下文管理更加精准和高效。 #### 2.6 Skills 完整架构 综合来看,新兴的智能体架构呈现出以下组合形态: 1. 智能体循环(Agent loop):决定下一步行动的核心推理系统。智能体循环是使人工智能智能体持续朝着目标努力的循环过程。首先,智能体从其工具、传感器或记忆中收集最新数据。随后更新内部状态并制定行动方案,通常通过执行规划或推理步骤实现。接着执行选定操作,例如调用API、写入文件或发送消息。行动后检查结果并存储新信息。循环将基于最新数据重新启动,使智能体能够适应变化并持续进化。这种观察-决策-行动的快速迭代赋予了智能体强大能力。 2. 智能体运行时(Agent runtime):执行环境(代码、文件系统) 3. MCP服务器(MCP servers):连接外部工具与数据源的接口 4. 技能库(Skills library):领域专业知识与程序化知识的集合  每层都具有明确的功能: - 循环负责推理 - 运行时负责执行 - MCP负责连接 - 技能负责引导 这种分离使系统易于理解,并允许各部分独立演进。 试想当你向这个架构添加一项技能时会发生什么。前端设计技能能瞬间提升Claude的前端能力,在构建 网页界面时自动激活,提供排版、色彩理论和动画等专业指导。渐进式披露机制确保其仅在相关场景下 加载。新增功能的集成过程也极为简便。 ### 三、Agent Skills vs MCP:本质区别与协作关系 现在,我们可以系统地比较这两种技术的本质区别了。  #### 3.1 从工程视角理解差异 让我们通过一个具体的例子来理解这种差异。假设你要构建一个智能体来帮助团队进行代码审查: MCP 的职责: ```python # MCP 提供对 GitHub 的标准化访问 github_mcp = MCPTool(server_command=["npx","-y","@modelcontextprotocol/servergithub"]) # MCP 暴露的工具(简化示例): # - list_pull_requests(repo, state) # - get_pull_request_details(pr_number) # - list_pr_comments(pr_number) # - create_pr_comment(pr_number, body) # - get_file_content(repo, path, ref) # - list_pr_files(pr_number) ``` MCP 让智能体"能够"访问 GitHub,能够调用这些 API。但它不知道"应该"做什么。 Skills 的职责: ```python --- name: code-review-workflow description: 执行标准的代码审查流程,包括检查代码风格、安全问题、测试覆盖率等。 --- # 代码审查工作流 ## 审查清单 当执行代码审查时,按以下步骤进行: 1. **获取 PR 信息**:调用`get_pull_request_details`了解变更背景 2. **分析变更文件**:调用`list_pr_files`获取文件列表 3. **逐文件审查**: - 对于`.py`文件:检查是否符合 PEP 8,是否有明显的性能问题 - 对于`.js/.ts`文件:检查是否有未处理的 Promise,是否使用了废弃的 API - 对于测试文件:验证是否覆盖了新增的代码路径 4. **安全检查**: - 是否硬编码了敏感信息(密钥、密码) - 是否有 SQL 注入或 XSS 风险 5. **提供反馈**: - 严重问题:使用`create_pr_comment`直接评论 - 建议改进:在总结中提出 ## 公司特定规范 - 所有数据库查询必须使用参数化查询 - API 端点必须有权限验证装饰器 - 新功能必须附带单元测试(覆盖率 > 80%) ## 示例评论模板 **严重问题**: ⚠️ 安全风险:第 45 行直接拼接 SQL 字符串,存在注入风险。 建议改用参数化查询: `cursor.execute("SELECT * FROM users WHERE id = ?", (user_id,)) ``` Skills 告诉智能体"应该"做什么、如何组织审查流程、需要关注哪些公司特定的规范。它是领域知识和最 佳实践的容器。 #### 3.2 上下文管理策略的本质差异  #### 3.3 互补而非竞争:Skills + MCP 的混合架构 理解了两者的差异后,我们会发现:Skills 和 MCP 不是竞争关系,而是互补关系。最佳实践是将两者结 合,形成分层架构:  **典型工作流:** 1. 用户问:"分析公司内部谁的话语权最高" 2. Skills 层识别这是一个数据分析任务,加载 mysql-employees-analysis 技能 3. Skills 层根据技能指令,将任务分解为子步骤:查询管理关系、薪资对比、任职时长等 4. MCP 层执行具体的 SQL 查询,返回结果 5. Skills 层根据技能中的领域知识,解读数据并生成综合分析 6. 返回结构化的答案给用户 **这种架构的优势是:** - 关注点分离:MCP 专注于"能力",Skills 专注于"智慧" - 成本优化:渐进式加载大幅降低 token 消耗 - 可维护性:业务逻辑(Skills)与基础设施(MCP)解耦 - 复用性:同一个 MCP 服务器可以被多个 Skills 使用 ### 四、技术实现:如何创建和使用 Skills #### 4.1. SKILL.md 规范详解 让我们深入了解 SKILL.md 文件的标准结构: ```python --- # === 必需字段 === name: skill-name # 技能的唯一标识符,使用 kebab-case 命名 description: 简洁但精确的描述,说明: 1.这个技能做什么 2.什么时候应该使用它 3.它的核心价值是 什么 # 注意:description 是智能体选择技能的唯一依据,必须写清楚! # === 可选字段 === version: 1.0.0 # 版本号 allowed_tools: [tool1, tool2] # 此技能可以调用的工具列表(白名单) required_context: [context_item1] # 此技能需要的上下文信息 license: MIT # 许可协议 author: Your Name # 作者信息 tags: [database, analysis, sql] # 便于分类和搜索的标签 --- # 技能标题 ## 概述(对技能的详细介绍,包括使用场景、技术背景等) ## 前置条件(使用此技能需要的环境配置、依赖项等) ## 工作流程(详细的步骤说明,告诉智能体如何执行任务) ## 最佳实践 (经验总结、注意事项、常见陷阱等) ## 示例(具体的使用案例,帮助智能体理解) ## 故障排查(常见问题和解决方案) ``` #### 4.2 编写高质量 Skills 的原则 根据 Anthropic 官方文档和社区最佳实践,编写有效的 Skills 需要遵循以下原则: 1. **精准的 Description** description 是智能体决策的关键。它应该: - 精确定义适用范围:避免模糊的描述如"帮助处理数据" - 包含触发关键词:让智能体能够匹配用户意图 - 说明独特价值:与其他技能区分开来 不好的 description: ```python description:处理数据库查询 ``` 好的 description: ```python description:将中文业务问题转换为 SQL 查询并分析 MySQL employees 示例数据库。 适用于员工信 息查询、薪资统计、部门分析、职位变动历史等场景。 当用户询问关于员工、薪资、部门的数据时使用此技 能。 ``` 2. **模块化与单一职责** 一个 Skill 应该专注于一个明确的领域或任务类型。如果一个 Skill 试图做太多事情,会导致: - Description 过于宽泛,匹配精度下降 - 指令内容过长,浪费上下文 - 难以维护和更新 建议:与其创建一个"通用数据分析"技能,不如创建多个专门的技能: - mysql-employees-analysis :专门分析 employees 数据库 - sales-data-analysis :专门分析销售数据 - user-behavior-analysis :专门分析用户行为数据 #### 4.3 确定性优先原则 对于复杂的、需要精确执行的任务,优先使用脚本而不是依赖 LLM 生成。例如,在数据导出场景中,与 其让 LLM 生成 Excel 二进制内容(容易出错),不如编写一个专门的脚本来处理这个任务,SKILL.md 中只需要指导智能体何时调用这个脚本即可。 #### 4.4 渐进式披露策略 合理利用三层结构,将信息按重要性和使用频率分层: SKILL.md 主体:放置核心工作流、常用模式 附加文档(如 advanced.md ):放置高级用法、边缘情况 数据文件:放置大型参考数据,通过脚本按需查询 ### 五、LangChain Agent Skills 实战 本章节展示如何运用渐进式披露(一种情境管理技术),代理通过按需加载信息而非预先加载来实现技 能(基于提示的专项指令)。代理通过工具调用加载技能,而非动态更改系统提示,仅针对每项任务发 现并加载所需技能。 **说明:** 渐进式信息披露由Anthropic公司推广,作为构建可扩展智能体技能系统的技术方案。该方法采用三 级架构(元数据→核心内容→详细资源),智能体仅按需加载信息。 用例:构建一个智能助手,用于协助大型企业跨不同业务领域编写SQL查询。企业可能为每个业务领域配 置独立数据存储,也可能采用包含数千张表的单体数据库。无论哪种情况,预先加载所有模式都会导致 上下文窗口不堪重负。渐进式加载机制通过按需加载相关模式解决了这一问题。该架构还支持不同产品 负责人和利益相关者独立贡献并维护各自业务领域的技能库。 开始构建:一个具备两项技能(销售分析与库存管理)的SQL查询助手。该智能体在系统提示中仅显示轻 量级技能描述,仅当用户查询涉及相关业务时,才通过工具调用加载完整的数据库架构和业务逻辑。 #### 5.1 工作原理 当用户请求SQL查询时,流程如下:  为何采用渐进式披露: - 减少上下文消耗:仅加载任务所需的2-3项技能,而非全部可用技能 - 赋能团队自主性:不同团队可独立开发专业技能 - 高效扩展:添加数十或数百项技能而不致上下文过载 - 简化对话历史:单一智能体对应单一对话线程 **说明:**具有渐进式披露功能的技能可视为一种检索增强生成(RAG)形式,其中每个技能即为检索单元,尽 管其检索机制未必依赖嵌入向量或关键词搜索,而是通过内容浏览工具实现(如文件操作)。 设计思想: ```python ┌──────────────────────────────────────────────────────┐ │ 渐进式披露 vs 全量加载 │ ├──────────────────────────────────────────────────────┤ │ │ │ ❌ 全量加载(传统方式) │ │ ┌──────────────────────────────────────────────┐ │ │ │ System Prompt: │ │ │ │ - 所有数据库 schema(2000 tokens) │ │ │ │ - 所有业务逻辑(1500 tokens) │ │ │ │ - 所有示例查询(1000 tokens) │ │ │ │ = 每次请求都消耗 4500+ tokens │ │ │ └──────────────────────────────────────────────┘ │ │ │ │ ✅ 渐进式披露(本代码方式) │ │ ┌──────────────────────────────────────────────┐ │ │ │ System Prompt: │ │ │ │ - 技能摘要列表(100 tokens) │ │ │ │ + 按需加载所需技能内容 │ │ │ │ = 仅消耗必要的 tokens │ │ │ └──────────────────────────────────────────────┘ │ │ │ └──────────────────────────────────────────────────────┘ ``` #### 5.2 环境配置 ```python conda create -n langchain-agent-skills python=3.11 conda activate langchain-agent-skills pip install -U "langchain[openai]" ``` #### 5.3 完整实现 Skill 结构 ```python ┌─────────────────────────────────────────────────────────────┐ │ sales_analytics 技能 │ ├─────────────────────────────────────────────────────────────┤ │ │ │ 📋 Tables (数据库表结构) │ │ ┌─────────────────────────────────────────────────────┐ │ │ │ customers orders order_items │ │ │ │ ├─ customer_id(PK) ├─ order_id(PK) ├─ item_id(PK) │ │ │ │ ├─ name ├─ customer_id(FK)├─ order_id(FK)│ │ │ │ ├─ email ├─ order_date ├─ product_id │ │ │ │ ├─ signup_date ├─ status ├─ quantity │ │ │ │ ├─ status ├─ total_amount ├─ unit_price │ │ │ │ └─ customer_tier └─ sales_region └─ discount │ │ │ └─────────────────────────────────────────────────────┘ │ │ │ │ 🧠 Business Logic (业务逻辑) │ │ • Active customers 的定义 │ │ • Revenue 如何计算 │ │ • High-value orders 的阈值 │ │ │ │ 📝 Example Query (示例查询) │ │ • 提供参考模板帮助 LLM 理解风格 │ │ │ └─────────────────────────────────────────────────────────────┘ ``` ```python --- name: "sales_analytics" "description": "Database schema and business logic for sales data analysis including customers, orders, and revenue." --- # Sales Analytics Schema ## Tables ### customers - customer_id (PRIMARY KEY) - name - email - signup_date - status (active/inactive) - customer_tier (bronze/silver/gold/platinum) ### orders - order_id (PRIMARY KEY) - customer_id (FOREIGN KEY -> customers) - order_date - status (pending/completed/cancelled/refunded) - total_amount - sales_region (north/south/east/west) ### order_items - item_id (PRIMARY KEY) - order_id (FOREIGN KEY -> orders) - product_id - quantity - unit_price - discount_percent ## Business Logic **Active customers**: status = 'active' AND signup_date <= CURRENT_DATE - INTERVAL '90 days' **Revenue calculation**: Only count orders with status = 'completed'. Use total_amount from orders table, which already accounts for discounts. **Customer lifetime value (CLV)**: Sum of all completed order amounts for a customer. **High-value orders**: Orders with total_amount > 1000 ## Example Query -- Get top 10 customers by revenue in the last quarter SELECT c.customer_id, c.name, c.customer_tier, SUM(o.total_amount) as total_revenue FROM customers c JOIN orders o ON c.customer_id = o.customer_id WHERE o.status = 'completed' AND o.order_date >= CURRENT_DATE - INTERVAL '3 months' GROUP BY c.customer_id, c.name, c.customer_tier ORDER BY total_revenue DESC LIMIT 10; ``` **工具调用流程** ```python ┌────────────────────────────────────────────────────────────────┐ │ load_skill 工具调用流程 │ ├────────────────────────────────────────────────────────────────┤ │ │ │ 用户: "查询上月销售额超过1000的客户" │ │ │ │ │ ▼ │ │ ┌──────────────────────────────────────────────────────┐ │ │ │ LLM 看到系统提示中的技能列表: │ │ │ │ - sales_analytics: 销售数据分析... │ │ │ │ - inventory_management: 库存追踪... │ │ │ │ │ │ │ │ LLM 判断: 需要 sales_analytics 技能 │ │ │ └──────────────────────────────────────────────────────┘ │ │ │ │ │ ▼ │ │ ┌──────────────────────────────────────────────────────┐ │ │ │ Tool Call: load_skill("sales_analytics") │ │ │ └──────────────────────────────────────────────────────┘ │ │ │ │ │ ▼ │ │ ┌──────────────────────────────────────────────────────┐ │ │ │ 返回完整的 schema + 业务逻辑 + 示例 │ │ │ │ (约 1000 tokens 的详细信息) │ │ │ └──────────────────────────────────────────────────────┘ │ │ │ │ │ ▼ │ │ ┌──────────────────────────────────────────────────────┐ │ │ │ LLM 现在有足够信息生成准确的 SQL 查询 │ │ │ └──────────────────────────────────────────────────────┘ │ │ │ └────────────────────────────────────────────────────────────────┘ ``` **中间件工作原理** ```python ┌─────────────────────────────────────────────────────────────────┐ │ 中间件拦截流程 │ ├─────────────────────────────────────────────────────────────────┤ │ │ │ 原始请求 │ │ ┌──────────────────────────────────────────────────────────┐ │ │ │ System: "You are a SQL query assistant..." │ │ │ │ User: "Write a query for orders over $1000" │ │ │ └──────────────────────────────────────────────────────────┘ │ │ │ │ │ ▼ │ │ ┌────────────────────────┐ │ │ │ SkillMiddleware │ │ │ │ wrap_model_call() │ │ │ └────────────────────────┘ │ │ │ │ │ ▼ │ │ 修改后的请求 │ │ ┌──────────────────────────────────────────────────────────┐ │ │ │ System: "You are a SQL query assistant..." │ │ │ │ │ │ │ │ # Available Skills ◄── 新增部分 │ │ │ │ - **sales_analytics**: Database schema for sales... │ │ │ │ - **inventory_management**: Database schema for... │ │ │ │ │ │ │ │ Use the load_skill tool when you need detailed info... │ │ │ │ │ │ │ │ User: "Write a query for orders over $1000" │ │ │ └──────────────────────────────────────────────────────────┘ │ │ │ │ │ ▼ │ │ ┌───────────────┐ │ │ │ LLM (GPT-5) │ │ │ └───────────────┘ │ │ │ └─────────────────────────────────────────────────────────────────┘ ``` 核心设计模式总结 ```python ┌──────────────────────────────────────────────────────────────┐ │ 设计模式总结 │ ├──────────────────────────────────────────────────────────────┤ │ │ │ 🎯 渐进式披露 (Progressive Disclosure) │ │ ├─ 初始只提供摘要(节省 tokens) │ │ ├─ 按需加载详细内容 │ │ └─ LLM 自主决定需要什么信息 │ │ │ │ 🔧 中间件模式 (Middleware Pattern) │ │ ├─ 拦截请求/响应 │ │ ├─ 动态修改系统提示 │ │ └─ 注入工具 │ │ │ │ 📦 工具增强 (Tool-Augmented LLM) │ │ ├─ LLM 可以调用工具获取更多信息 │ │ ├─ 实现"知道自己不知道什么" │ │ └─ 自主决策何时需要更多上下文 │ │ │ │ 💾 会话持久化 (Checkpointing) │ │ ├─ InMemorySaver 保存对话历史 │ │ ├─ thread_id 标识不同会话 │ │ └─ 支持多轮对话 │ │ │ └───────────────────────────────────────────────────────────────┘ ``` ### 六、行业动态与生态演进 #### 6.1 标准化进程与厂商支持 Agent Skills 虽然由 Anthropic 提出,但其设计理念正在影响整个行业。 **Anthropic Claude**: - Claude Desktop 和 Claude Code 原生支持 Skills - 提供官方 SDK 和开发工具 - 维护官方技能库 **OpenAI 的响应**:虽然 OpenAI 尚未官方采用 "Skills" 这个术语,但在 2025 年 3 月的更新中,ChatGPT 引入了类似的概念: - Custom Instructions 增强:支持更复杂的多步骤指令 - Memory 与 Context Profiles:允许用户保存和复用特定领域的知识 - GPTs 的"知识库"功能:可以附加文档和脚本,按需加载 这些功能本质上是 Skills 理念的不同实现形式。 **Google Vertex AI**: Google 在 Gemini 模型中引入了"Grounding with Functions",允许开发者定义"函数包"(Function Packages),每个包包含: - 函数定义(类似 MCP 的 tools) - 使用指南(类似 Skills 的 instructions) - 示例(examples) 这种设计与 Skills + MCP 的混合架构高度相似 #### 6.2 分层架构的必然性 综合各方观点,认为:Skills 和 MCP 代表了智能体架构中两个必然分离的层级。随着智能体系统的复杂 度增加,这种分层是不可避免的:  这与传统软件架构的演进路径完全一致(从单体到分层到微服务),只是在 AI 领域重新演绎了一遍。 #### 6.3 标准化的趋势 随着行业对智能体技术的重视,我们预见以下趋势: **1. 协议融合** 未来可能出现统一的智能体能力描述协议,融合 MCP 的连接性和 Skills 的知识表达。 **2. 市场化与生态系统** 类似于 NPM、PyPI,未来可能出现智能体能力的包管理系统,开发者可以发布、分享、售卖自己的 Skills 和 MCP 服务器,形成繁荣的生态系统。 **3. 自动化能力发现** 智能体可能发展出自动发现和学习新能力的机制。 ### 七、挑战与风险 与此同时,我们也需要警惕潜在的风险: **安全性挑战:** - Skills 包含可执行脚本,存在代码注入风险 - MCP 服务器可能暴露敏感数据接口 - 第三方技能的可信度难以验证 **上下文污染:** - 随着 Skills 数量增加,即使是元数据也可能占用大量上下文 - 需要更智能的技能索引和检索机制 **碎片化风险:** - 虽然 MCP 正在标准化,但 Skills 格式尚未统一 - 不同厂商可能推出不兼容的 Skills 规范 ### 八、Agent Skills 和 MCP 总结与选型 Agent Skills 和 MCP 代表了智能体技术栈中两个关键的抽象层: - **MCP(Model Context Protocol)**:解决"连接性"问题,是智能体与外部世界交互的标准化接 口,相当于"神经系统"或"双手" - **Agent Skills**:解决"能力"问题,是领域知识和工作流的封装,相当于"大脑皮层"或"操作手册" 两者不是竞争关系,而是互补关系:  **关键洞察:** 1. 分层架构是必然趋势:随着智能体系统复杂度增加,"连接层"和"知识层"的分离是不可避免的 2. 上下文效率是核心矛盾:Skills 的渐进式披露机制将 token 消耗降低 90% 以上,这是其最大的技术 优势 3. 领域知识的民主化:Skills 让非开发者也能贡献智能体能力,这将极大拓展 AI 应用的边界 4. 混合架构是最佳实践:在企业级应用中,MCP 提供基础设施连接,Skills 提供业务逻辑,两者结合 才能构建高效、可维护的智能体系统 **实践建议:** - 对于外部服务连接(数据库、API、云服务),优先使用 MCP - 对于复杂工作流(多步骤任务、领域专业知识),优先使用 Skills - 在上下文受限的场景(长对话、大量工具),使用 Skills 进行渐进式管理 - 构建企业级智能体时,采用 MCP + Skills 的分层架构 智能体技术仍在快速演进中。MCP 已成为连接层的事实标准,Skills 的理念也在影响整个行业。掌握这 两种技术,将帮助你在 AI 浪潮中构建更强大、更实用的智能体应用。 ### 九、Skills 社区库 [https://skillsllm.com/](https://skillsllm.com/ "https://skillsllm.com/") [https://skills.sh/](https://skills.sh/ "https://skills.sh/") [https://github.com/affaan-m/everything-claude-code](https://github.com/affaan-m/everything-claude-code "https://github.com/affaan-m/everything-claude-code") ### 参考资料 Anthropic Agent Skills 官方文档:[https://docs.anthropic.com/en/docs/agent-skills](https://docs.anthropic.com/en/docs/agent-skills "https://docs.anthropic.com/en/docs/agent-skills") Anthropic Skills GitHub 仓库:[https://github.com/anthropics/skills](https://github.com/anthropics/skills "https://github.com/anthropics/skills") Model Context Protocol 规范:[https://modelcontextprotocol.io/](https://modelcontextprotocol.io/ "https://modelcontextprotocol.io/") Anthropic 博客:Improving Frontend Design Through Skills:[https://claude.com/blog/improving-frontend-design-through-skills](https://claude.com/blog/improving-frontend-design-through-skills "https://claude.com/blog/improving-frontend-design-through-skills")
李智
2026年3月11日 11:42
转发文档
收藏文档
上一篇
下一篇
手机扫码
复制链接
手机扫一扫转发分享
复制链接
Markdown文件
分享
链接
类型
密码
更新密码